Сайт Українського клуба фанів FIAT Український клуб фанів FIAT / CLUB UCRAINO TIFOSO DELLA FIAT

 
ФотогалереяФотогалерея   FAQFAQ   ПоискПоиск   ПользователиПользователи   ГруппыГруппы   РегистрацияРегистрация 
 ПрофильПрофиль   Войти и проверить личные сообщенияВойти и проверить личные сообщения   ВходВход 

Вентелятор радиатора
На страницу Пред.  1, 2
 
Начать новую тему   Ответить на тему    Список форумов Український клуб фанів FIAT / CLUB UCRAINO TIFOSO DELLA FIAT -> FIAT Ritmo, FIAT Regata, FIAT Croma, FIAT Croma Nuova
Предыдущая тема :: Следующая тема  
Автор Сообщение
vo[one]
Amico


Amico

Возраст: 39
Знак зодиака: Овен
Зарегистрирован: 05.04.2010
Сообщения: 9
Откуда: Kiev

Авто: Fiat Croma

СообщениеДобавлено: Чт Июн 24, 2010 22:29    Заголовок сообщения: Ответить с цитатой

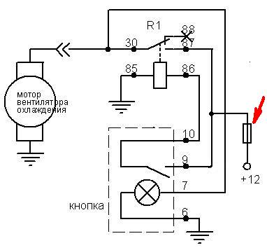
Ок. Предохранитель поставлю. Если можно, укажите на схеме где его лучше или нужно поставит??? Заранее благодарен!!!
Вернуться к началу
Посмотреть профиль Отправить личное сообщение Отправить e-mail
audio-terrorist
Италоманьячище


Италоманьячище

Возраст: 44
Знак зодиака: Стрелец
Зарегистрирован: 21.01.2009
Сообщения: 3477
Откуда: Россия - Москва

Авто: Lancia Thema 16V Turbo + Chevrolet Astro VAN 4.3 AWD

СообщениеДобавлено: Чт Июн 24, 2010 22:32    Заголовок сообщения: Ответить с цитатой

у самого аккума
_________________
Езжу как все, на автобусе
Купил и езжу )
Вернуться к началу
Посмотреть профиль Отправить личное сообщение
vo[one]
Amico


Amico

Возраст: 39
Знак зодиака: Овен
Зарегистрирован: 05.04.2010
Сообщения: 9
Откуда: Kiev

Авто: Fiat Croma

СообщениеДобавлено: Чт Июн 24, 2010 22:53    Заголовок сообщения: Ответить с цитатой

где-то так???


d70c7d0b8f73.jpg
 Описание:
 Размер:  18.16 KB
 Просмотрено:  219 раз(а)

d70c7d0b8f73.jpg


Вернуться к началу
Посмотреть профиль Отправить личное сообщение Отправить e-mail
jack74
Италоманьячище


Италоманьячище

Возраст: 51
Знак зодиака: Лев
Зарегистрирован: 11.08.2006
Сообщения: 1656
Откуда: Україна, м. Луцьк

Авто: Была Регата 1988 гв, 1,9DS

СообщениеДобавлено: Пт Июн 25, 2010 02:48    Заголовок сообщения: Ответить с цитатой

vo[one] писал(а):
Сегодня был выходной, и решил довести все до ума...
и тут же
vo[one] писал(а):
...искать причину поломки штатной схемы нестал, поскольку проводов немерено,...
улыбнул Smile

vo[one] писал(а):
Ок. Предохранитель поставлю. Если можно, укажите на схеме где его лучше или нужно поставит??? Заранее благодарен!!!
здесь найдёшь ответ http://fiat-club.org.ua/forum/viewtopic.php?t=17098&postdays=0&postorder=asc&start=30
_________________
"Правильно заданый вопрос - половина ответа!..."
Вернуться к началу
Посмотреть профиль Отправить личное сообщение
PaVLoN1014
Италофан


Италофан

Возраст: 50
Знак зодиака: Овен
Зарегистрирован: 02.12.2009
Сообщения: 275
Откуда: Минск

Авто: Fiat Tempra 1.9 TDS был .сейчас Lancia Kappa 2.4 TDs

СообщениеДобавлено: Вс Окт 16, 2011 14:45    Заголовок сообщения: Ответить с цитатой

Уважаемые добрый день!
Просветите пожалуйста енто чиво за
диво дивное с двумя проводками(один
полностью скис в зеленый песок)
все ржавое и по ходу врядли работоло!
Летом в пробках карлсон работал!
Спасибо!



IMG_20111016_143007.jpg
 Описание:
 Размер:  22.05 KB
 Просмотрено:  190 раз(а)

IMG_20111016_143007.jpg



IMG_20111016_142943.jpg
 Описание:
 Размер:  22.04 KB
 Просмотрено:  189 раз(а)

IMG_20111016_142943.jpg



_________________

пазлы trefl
Вернуться к началу
Посмотреть профиль Отправить личное сообщение
CreAtoR
Италоманьячище


Италоманьячище

Возраст: 45
Знак зодиака: Весы
Зарегистрирован: 05.11.2010
Сообщения: 25290
Откуда: Одеса

Авто: Fiat Ritmo60L(138В3.048) Lancia Dedra(835A8.046)

СообщениеДобавлено: Вс Окт 16, 2011 15:30    Заголовок сообщения: Ответить с цитатой

похоже на сопротивление, чтоб получить два режима работы карлсона. Без него работать будет, только в одном скоростном режиме.
_________________
СТО [:ІЖАК] - діагностика, ремонт і кава ^-^
FIAT, Lancia, AR та не італійські авто.
т. О9З-О64-28-О6
т. О99-ОЧI-ЧЧ-Ч2
Вернуться к началу
Посмотреть профиль Отправить личное сообщение
Показать сообщения:   
Начать новую тему   Ответить на тему    Список форумов Український клуб фанів FIAT / CLUB UCRAINO TIFOSO DELLA FIAT -> FIAT Ritmo, FIAT Regata, FIAT Croma, FIAT Croma Nuova Часовой пояс: GMT + 3
На страницу Пред.  1, 2
Страница 2 из 2

 
Перейти:  
Вы не можете начинать темы
Вы не можете отвечать на сообщения
Вы не можете редактировать свои сообщения
Вы не можете удалять свои сообщения
Вы не можете голосовать в опросах
Вы не можете присоединять файлы в этом форуме
Вы можете скачивать файлы в этом форуме






Powered by phpBB © 2001, 2005 phpBB Group
З питань розміщення реклами писати на цю адресу