 |
Український клуб фанів FIAT / CLUB UCRAINO TIFOSO DELLA FIAT
|
 |
| Предыдущая тема :: Следующая тема |
| Автор |
Сообщение |
andriylv Италофан


Возраст: 49 Знак зодиака:  Зарегистрирован: 03.04.2013 Сообщения: 216 Откуда: Україна, Львів
Авто: Fiat Doblo 1,6 16V natural power
|
|
| Вернуться к началу |
|
 |
kloun Италолюбитель

Возраст: 48 Знак зодиака:  Зарегистрирован: 02.04.2012 Сообщения: 59 Откуда: Киев
Авто: Doblo 1.3MJT 2006
|
Добавлено: Сб Июн 08, 2013 11:49 Заголовок сообщения: |
|
|
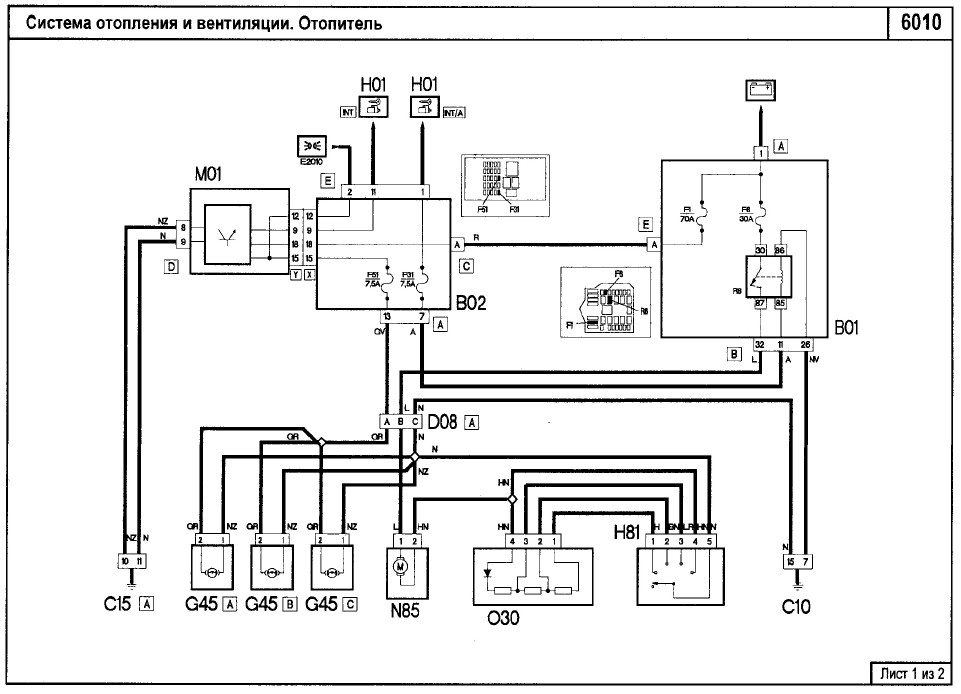
| "я понял это намек, я все ловлю на лету ..." вы хоть намекните в какую сторону смотреть? а за схему спасибо.
|
|
| Вернуться к началу |
|
 |
ROY Италоманьячище


Возраст: 45 Знак зодиака:  Зарегистрирован: 01.12.2011 Сообщения: 2105 Откуда: Киев/Васильков
Авто: ///// Doblo 1.6 16v NP7
|
|
| Вернуться к началу |
|
 |
andriylv Италофан


Возраст: 49 Знак зодиака:  Зарегистрирован: 03.04.2013 Сообщения: 216 Откуда: Україна, Львів
Авто: Fiat Doblo 1,6 16V natural power
|
Добавлено: Сб Июн 08, 2013 19:51 Заголовок сообщения: |
|
|
| kloun писал(а): | | "я понял это намек, я все ловлю на лету ..." вы хоть намекните в какую сторону смотреть? а за схему спасибо. |
Намекаю:
Минус мультиметра, режим напряжение, кидаем на массу авто. Плюс на аккум - (+12в) дальше, после предохранителя - (+12в) дальше, после реле - (+12в) дальше, на вентиляторе - (+12в) - ОК. Зажигание включено.
Проверяем работоспособность вентилятора. Кидаем перемычку между массой и минусовым контактом вентилятора - ОК. Зажигание включено.
Вентилятор работает - проверяем переключатель режимов и "резисторную" сборку. Примерно так...
|
|
| Вернуться к началу |
|
 |
kloun Италолюбитель

Возраст: 48 Знак зодиака:  Зарегистрирован: 02.04.2012 Сообщения: 59 Откуда: Киев
Авто: Doblo 1.3MJT 2006
|
Добавлено: Пн Июн 10, 2013 23:29 Заголовок сообщения: |
|
|
Все оказалось банально, прошлый хозяин оставил мне на память предохранитель, обмотанный тонкой проволокой, судя по всему она оплавилась, и стала работать как сопротивление - отсюда и 6 вольт вместо 12.
Замена предохранителя и установка новой "детальки" вернула к жизни мою систему обдува салона.
Правда наблюдаю теперь еще странный эффект - который я пока не могу объяснить - иногда меняются обороты у обдува - сами по себе, (от оборотов двигателя не зависит), буду наблюдать...
|
|
| Вернуться к началу |
|
 |
|
|
Вы не можете начинать темы Вы не можете отвечать на сообщения Вы не можете редактировать свои сообщения Вы не можете удалять свои сообщения Вы не можете голосовать в опросах Вы не можете присоединять файлы в этом форуме Вы можете скачивать файлы в этом форуме
|
Powered by phpBB © 2001, 2005 phpBB Group
|